4.2.3 Trap-Assisted Tunneling
For the calculation of trap-assisted tunneling, several additional quantities
are necessary. These are
- the trap charge state,
- the trap concentration,
- the trap energy level, and
- the trap occupancy.
The trap charge state is constant -- either positive, neutral, or
negative. The trap concentration and the trap energy level are also constant
and can be specified by the user (see Appendix D). These
quantities are initialized at startup and do not change.
The trap occupancy
is also initialized at startup. In each iteration
the charge of occupied traps is included in the right hand side of the
POISSON equation according to
 |
(4.5) |
where
is the trap concentration,
the trap occupancy, and
the
trap charge state. If a trap-assisted tunneling model is evaluated in a
transient simulation, the values of the trap occupancy change according to
(3.150). For electron tunneling occupied neutral or positive
traps become negative or neutral. For hole tunneling occupied neutral or
negative traps become positive or neutral. This mechanism is shown in
Fig. 4.4. However, a trap is only allowed to capture one
carrier, so a negative trap cannot become positive and vice versa. For
stacked segments, the trap occupancy and the trap charge state are transferred
back to their segments after the evaluation of the tunneling model.
Figure 4.4:
Positive, neutral, and negative trap charge states. Positive traps
cannot become negative and vice versa.
|
|
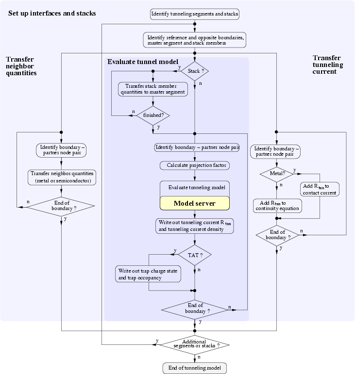
A flow chart of the tunneling model in MINIMOS-NT is shown in
Fig. 4.5. The functionality has been implemented in several
steps. First, the tunneling segments, stacks, boundaries, and master segments
are identified. Then, the neighbor quantities are transferred to the master
segment, which is done by special interface models.
After this step the tunneling model is evaluated for all boundary node -
partner node pairs. Interface routines transfer the calculated tunnel
current density to the continuity equation of the neighboring segments, or
directly add it to the contact current if the neighboring segment is a metal.
Figure 4.5:
Flowchart of the tunneling model in MINIMOS-NT.
|
|
A. Gehring: Simulation of Tunneling in Semiconductor Devices